










1/11
🆕 2025小宇宙播客10个热门主题榜单
独立开发
小宇宙 APP 中找到优质播客真的是大海捞针😭
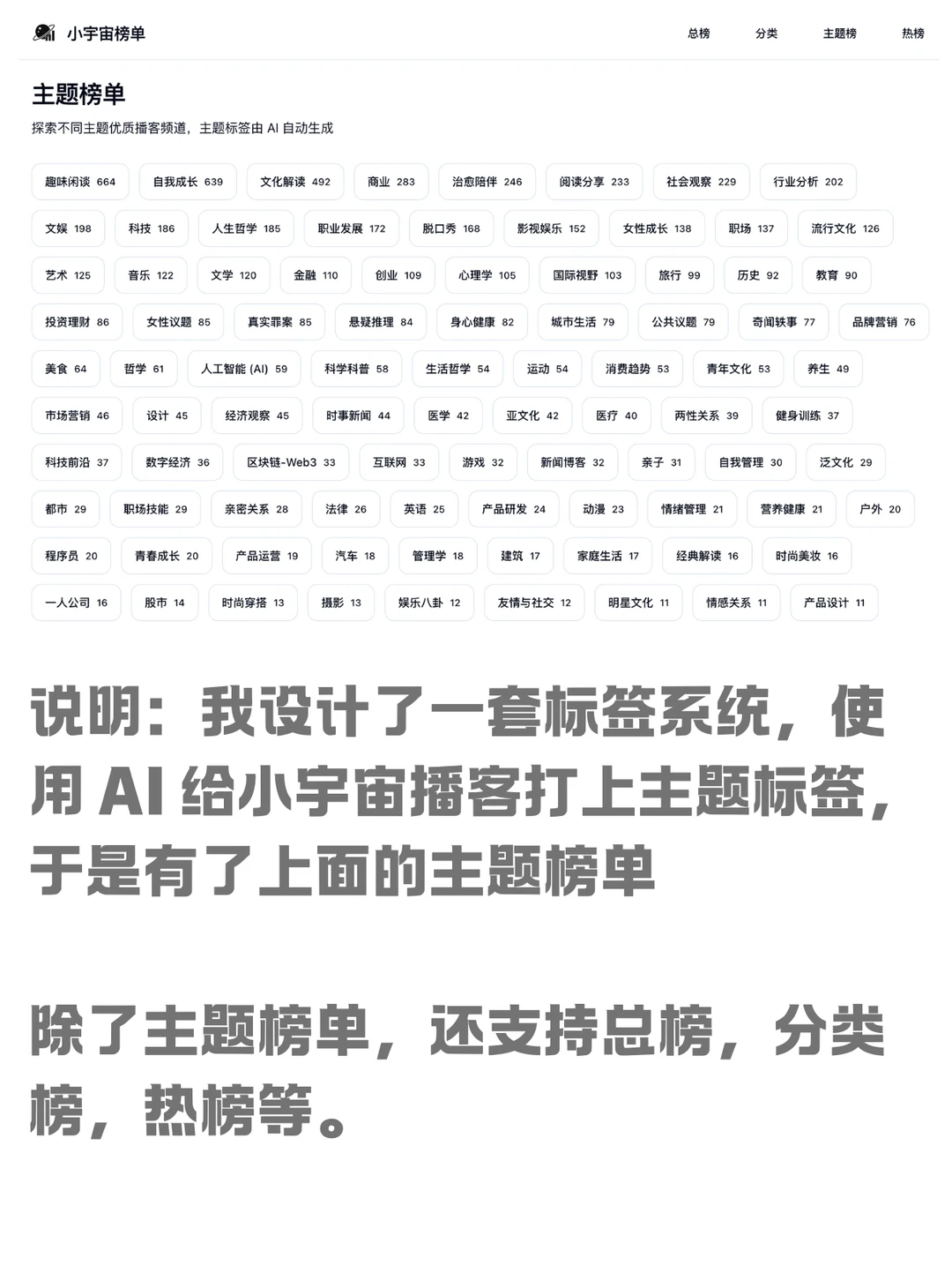
于是,程序员的 DNA 动了!我开发了一套标签系统,让 AI 给每个播客打上主题标签。
每个主题下的播客按订阅数排序,帮你10秒找到“梦中情播”!✨你最常听的播客主题是哪一类?
系统中共用 102 个主题,今天我们先来看 10 个热门主题榜单:新闻、搞钱创业、AI、女性议题、罪案、英语……
✅ 精准入坑: 想听哪个主题,按着主题榜单,闭眼听都不会错! ✅ 高效挖宝: 每个主题下的宝藏播客,一目了然,再也不用大海捞针!
榜单不是播客好坏的评判标准,只是给大家一个参考的维度。
肯定还有很多沧海遗珠,大家还有没有小众优质播客推荐?求安利!
#小宇宙[话题]# #播客[话题]# #播客推荐[话题]# #信息差[话题]# #宝藏播客[话题]# #中文播客[话题]# #通勤[话题]# #自我提升[话题]# #女性成长[话题]# #睡前[话题]#
#小宇宙#播客#播客推荐#信息差#宝藏播客#中文播客#通勤#自我提升#女性成长#睡前